|
As of 02/25/2025 (User:Bzero), Vos (polity) is |
While Vos is still in ruins, it is still used by many in Decepticon Aerospace for flight and target practice, and some science-minded Seekers continue to maintain hidden labs there. Efforts to restructure it have been slow as resources have been redistributed to rebuild Polyhex and Tarn. Considering Starscream's strong influence in Decepticon command, one can only wonder why he's allowed his home state to remain destitute. Some suspect a hidden agenda, although it's equally likely he just doesn't care.
Governor of Vos
Vos is ruled by Starscream.
Logs/Posts[]
2020[]
- July 12 - "Dissident Concerns" - Returning to Vos, Omen has further concerns over the prior dissident discussion held there with Starscream.
- July 31 - "Vos Grand ReOpening" - Vos is open for business!
2022[]
- Jul 31 - "OOC: Decepticon Situation" - Things in Vos are bad.
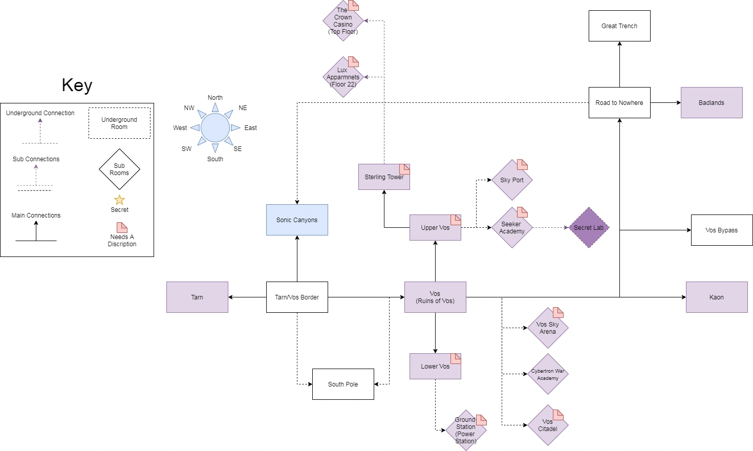
Places of Interest[]
Vos Grid map as of 07/05/2020 By Starlock
History[]
Canon History[]
Vos was one of the many city-states on Cybertron that existed before the beginning of the Great War. At one time, Vos was ruled by a shadowy cabal that propped up Starscream as its figurehead. In the closing days of the Golden Age, many of the city-states had rivalries with their neighbors, thus laying the foundation for much of the conflict that followed. In an attempt to channel this competition, an Overlord had created a series of Arena Tournaments with the intent to quell the unrest between the city-states and bring them closer together. His efforts failed and war broke out between Vos and its rival, Tarn. Shortly thereafter, Vos and Tarn annihilated each other with a volley of missiles. Megatron put the blame on Iacon for starting the conflict and recruited many of its survivors into his fledgling Decepticon army.
Vos's most infamous resident
While Vos is still in ruins, it is still used by many in Decepticon Aerospace for flight and target practice, and some science-minded Seekers continue to maintain hidden labs there.
MUX History[]
In 2013, several Trans-Organics emerged in Vos, and were detected by Windshear due to his connection with them. In 2020, Starscream began the reconstruction of Vos.
Shattered Glass[]
Vos was one of the many city-states on Cybertron that existed before the beginning of the Great War. At one time, Vos was ruled by an intellectual fraternity that supported Starscream as its leader. In the closing days of the Golden Age, many of the city-states had rivalries with their neighbors, thus laying the foundation for much of the conflict that followed. In an attempt to channel this competition, an Overlord had created a series of philosophical debates with the intent to explore ideas between the city-states and bring them closer together. His efforts succeeded, but Optimus Prime’s planet-wide attack brought war to Vos and its former rival, Tarn. Shortly thereafter, Vos and Tarn were nearly annihilated by a volley of Autobot-launched missiles. Optimus Prime put the blame on Polyhex for resisting his dominion, but nonetheless many of Vos’s survivors fled to the fledgling Decepticon army.
![]() This article on a location associated with Transformers Universe is a stub and is missing information. You can help Transformers Universe MUX by expanding it. |
| This page uses content from Teletraan I: The Transformers Wiki. The original article was at Vos.
As with Transformers Universe MUX, the text of Transformers Wiki is available under the GNU Free Documentation License. |
